Product
Mergermarket - MMG
Role
Senior Product Designer
Responsibilities
Mergermarket journalists leverage their relationships to cover M&A activity, writing about company acquisitions, bids, valuations, and key players involved. Being the first to report on a live auction process, known as a “scoop,” is highly valuable to subscribers as it offers crucial market insights and potential origination opportunities.
An opportunity was identified to extract key data points from editorial content, capturing the structured data and enabling users to consume essential auction information without searching through historic news articles.
I collaborated with the North American editorial and sales teams in New York to gain deep insights into auctions and assess the significant commercial impact this product could have on the business. I also led a workshop to uncover the auction process, identifying and mapping key data points throughout the auction lifecycle, driving strategic alignment and product innovation.
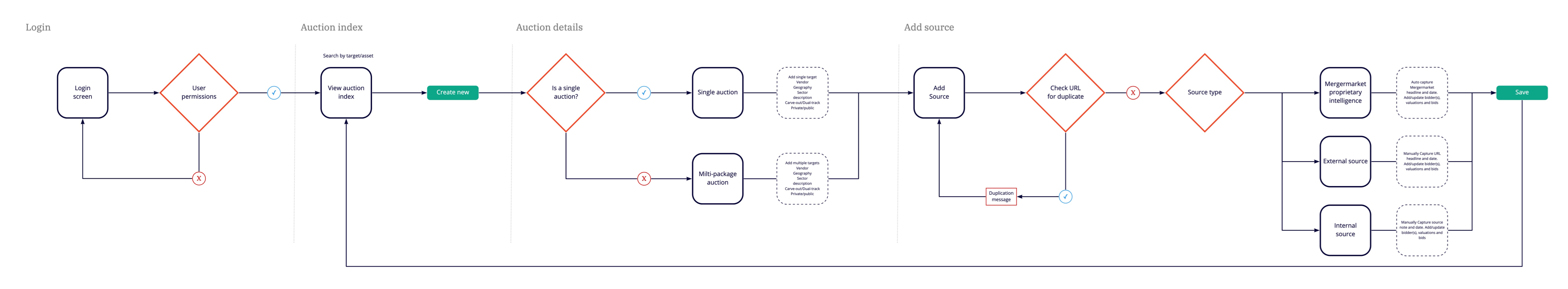
The next step was to develop the content management system for inputting auction data into the database. I began by identifying and designing workflows for the analyst team, focusing on basic data-entry tasks like creating, editing, and deleting entries.
Each auction entry required source information, whether from Mergermarket proprietary intelligence or external/internal sources, enabling users to source data points, such as asset valuations, back to their origin. Once these core workflows were established, I mapped out more complex scenarios, including splitting or merging auction entries post-creation.
Once an understanding of the data points captured was understood with the team. The second part was understanding the relationship between these entities.
This was sketched out on a whiteboard and formed the blueprint for how information is captured and how it is organised and stored on a database. Not only that, it helps visualise the complex relationships between entities.
The Auction feed featured the latest auctions in reverse chronological order, allowing users to quickly scan each auction card for asset size and valuation milestones. To ensure consistency across the Mergermarket platform, the design adhered to existing guidelines and utilised familiar filter components. A dynamic filter panel enabled users to refine results to match their specific information needs or investment mandates. Once users identified an auction of interest, they could access a detailed page with comprehensive auction information.
The auction detail page gave users a more granular view of the auction process. The page is comprised of three main content areas. The overview section contained the auction name, description, metadata as well as the current status date. The auction snapshot content area provided all the latest structured data associated with the auction process, including valuations, bidders and milestones. Users can hover over one of the cards and the corresponding source intelligence which captured the data point. The source timeline listed out all the news in reverse chronological order users could view the intelligence to see the source of the auction's data.
Continuous enhancements and design iterations transformed the auction feed into a dynamic dashboard, driven by user feedback. This new dashboard provided a market snapshot, showcasing high-level aggregates on top sectors, key players, and auction phases. Users could further refine the view with filters, offering a more comprehensive and tailored perspective on the market.
75%
Returning Users - completing core user journeys more than 3 times.
9 min
Session Duration - average length of time a users spent on the platform.