Acuris App

Market moving insights on the go


The Acuris app initiative aimed to consolidate Acuris’s financial news and data into a single, seamless mobile experience.

Product

Acuris


Role

Design Lead


Responsibilities

  • Discovery
  • Research
  • User-Flows / Wire-Flows
  • High-Fidelity Design
  • Design Documentation

Overview

Subscriber feedback highlighted a strong demand for on-the-go access to Acuris intelligence. Users frequently expressed frustration with the inconvenience of remembering login credentials on their mobile devices.
To address these issues, we developed a native app featuring push notifications and offline reading capabilities. This approach offered a superior user experience compared to a simple "app wrapper" for the mobile website.

Simplifying User Authentication

User Flows

App Userflows

User flows chart the path a user takes through the app to complete a task, from entry points to end goals (end-to-end journeys). I began by sketching core journeys on a whiteboard, iterating on them with feedback from the design team and the head of product design

The primary goal was to map out these journeys without getting bogged down in page details, focusing instead on both successful (happy) and error-prone (unhappy) scenarios to ensure all possible user experiences were considered.


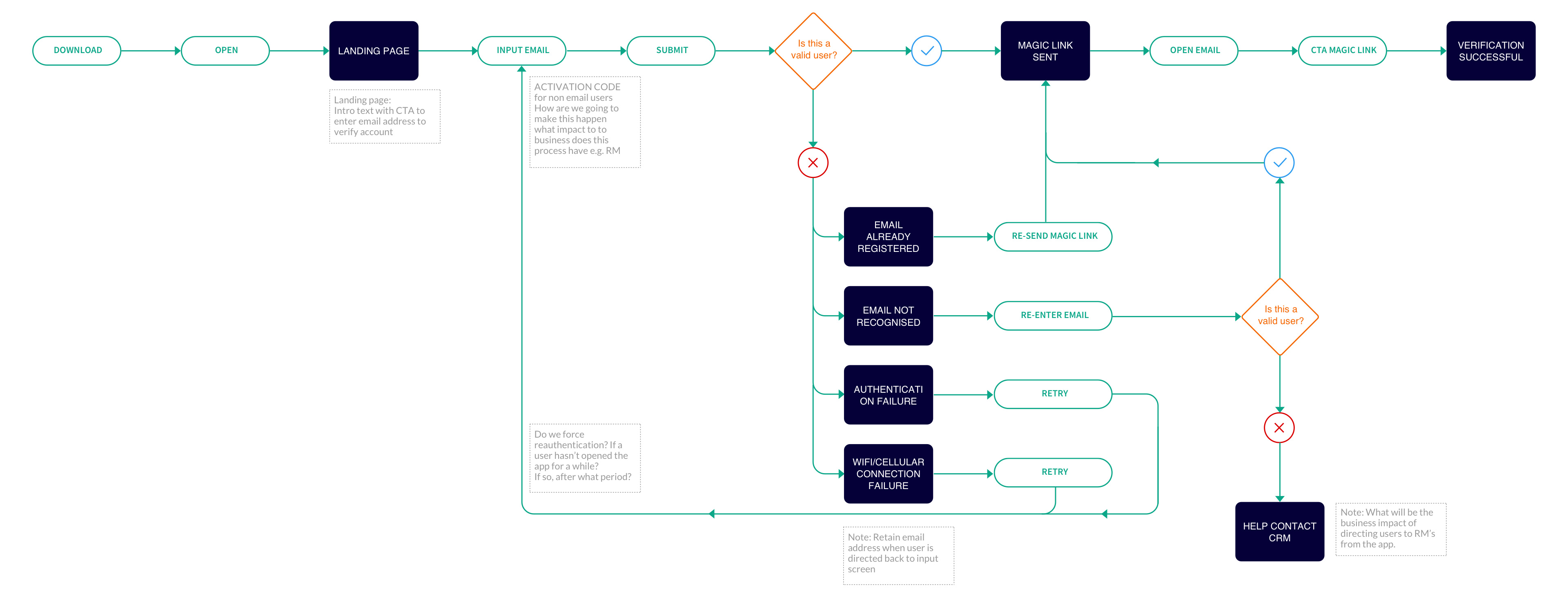
App Wire Flow

Wire Flows

A major pain point for users receiving intelligence via email alerts was the lack of stored login details on their mobile devices, hindering access while commuting. The app addressed this by ensuring that, once authenticated, users would no longer need to log in to access intelligence on the go.

Designing a simple and seamless authentication experience, while effectively guiding users through any issues, was crucial to the app's success.

High-Fidelity Designs

Next-Generation Debtwire isomentric

Design Documentation
Design Documentation

Once approved, I started documenting designs for the mobile app. This was crucial as the development team were a third party organisation who I had never met (in person) before.

I managed the documentation, communication and alignment among team members across multiple organisations and work streams to ensure that the app was delivered on time, and within budget.


Simplified Sign-in Process
  • Convenience - Users don't need to remember or enter passwords.
  • Security - Reduces the risk of password-related breaches.
  • User Experience - Simplifies the login process, especially on mobile devices where typing can be cumbersome.

By implementing this process, the app enhances user experience and security, making sign-ins quick and hassle-free.

persona

Acuris App Designs

Outcomes and Reflections

Key Insights

Increased Engagement - The Acuris app was launched with very positive feedback. Users wanted access to market-moving intelligence on the go without having to remember their login credentials.

Strong Foundations - The app was built using the latest technology frameworks such as React Native. This ensured that the app was fast, stable and provided a strong framework for future development.

Future Development - User feedback sessions with targeted users identified additional use cases which provided the focus for further product development. One of the key pieces of feedback was the request to have an iPad version of the app which is now available on the App Store.

Key Metrics

55%+

Alerts Opened In-App - of all users who have access to both platform and app.

4.6

Avg. Review - Apple iOS app store rating.

7.5k

Downloads - in first three months.